TOOGOO デュアルチャンネルTDA2030AパワーアンプDIYキット Arduino用
- メーカー
- TOOGOO
- JAN
- 0192090734696
- メーカー品番
- 145093
- この商品のレビュー
- Amazonでのレビュー
- シェア
商品説明
*TOOGOOは登録商標です。TOOGOOの認定売り手しかがTOOGOOリストの下で販売することができません。当社の製品は、お客様に比類のないひらめきと体験を向上させます。
TOOGOO(R) デュアルチャンネルTDA2030AパワーアンプDIYキット Arduinoの為
1. 原理
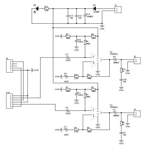
パワーアンプIC TDA2030アンプボードはセンター、静的ノイズはほとんどなく、高忠実度、低歪み、外付け部品の削減、組立が簡単、大電力15W + 15W)、電子愛好家やオーディオファンDIY、学生組合に適しています。
4969-m-2
ダイオードDを整流する回路、フィルタコンデンサC11、高周波デカップリングコンデンサC12、C13;ボリュームコントロールポテンショメータ用RP;IC1、IC2は2チャンネルアンプIC; R1, R2, R3, C1 (R7, R8, R9, C6)バイアス回路アンプIC入力用、回路が単一電源であるため、電力増幅器ICの入力DC電圧が電源電圧回路の半分まで正しく動作する; R4, R5, C3 (R10 , R11, C8) 負のフィードバックループを形成すると、R4(R10)の変化はフィードバック係数のサイズを変更することができる。C2(C7)は入力結合コンデンサ、C4(C9)は出力結合コンデンサです。 回路を誘導性負荷スピーカーと接続すると、R6、C5(R12、C10)は高い周波数安定性を保証します。
2.パフォーマンスパラメータ
入力電圧:AC9-15V又はDC9-15V (極性にかかわらず、サブポーラ、AC入力を区別するDC入力ノート)
出力電力: Po = 15W + 15W (RL = 4Ohm)
出力インピーダンス:4-8オーム
PCBサイズ:66x56mm、厚さ:1.6mm、
材質:プラスチック金属
カラー:イエロー&ブラック&シルバー
パッケージリスト: 1x デュアルチャンネルTDA2030AパワーアンプDIYキット
上記のパッケージ内容のみ、他の製品は含まれていません。
注意:光やディスプレイの違いにより、写真の中の商品の色が実際のものと多少異なる場合があります。測定の許容誤差は+/- 1?3cmです。
特記事項
- 純粋なパワーアンプは単にアンプの音量です、プリアンプ回路なし、スピーカーの増幅された本物の本物の後のオーディオ入力は、変更なしで直接発音を促進する、純粋で自然
- アンプボードは純粋なパワーアンプで構成された2つの古典的なSTのTDA2030アンプIC、単一電源、入力電圧単電源AC 9V-15V、合理的な部品レイアウト、強力な電力(15W×2)、静的ノイズがほとんどなく、聴感が良く、外付け部品が少ない、インストールが簡単で、家庭用オーディオシステムの変換やインストールに非常に適しています、さまざまなスピーカーで広く使用されています






